No se programar pero quiero aprender.

Todo lo relacionado con este conocido software de trading made in Spain: estudios, indicadores, sistemas, plantillas, etc.
Hermo
Mensajes: 25
Registrado: 05 Ene 2012 09:30

Re: No se programar pero quiero aprender.

Mensaje por Hermo »

Buenas tardes Wikmar:

Empiezo por el final, punto 5, ganas no, lo siguiente y se perfectamente que hasta que llegue a realizar algo bueno seguramente pase mucho tiempo. Pero bueno al menos se que no estoy solo. GRACIAS. MUCHAS GRACIAS.

PUNTO 1. El control intradiario perfecto, no expuse correctamente la pregunta, la cuestion es que empieze a operar a partir de una hora, que deje de operar a partir de otra hora. Lo que no quiero es que cierre la posicion en la hora de salida. ¿puede ser?

PUNTO 2. No tenemos manera de meter el stop de perdidas en porcentaje???? Ya se que no es lo que te pregunte, pero se puede, no?

PUNTO 3. Segun una explicacion de visual es algo asi, ya lo veremos.

PUNTO 4. Si vienen descritas en el catalogo, te las puse para que comprobaras las funciones que iba a utilizar, por si se me escapaba alguna y me vuelvo loco.

Un saludo.
Avatar de Usuario
Wikmar
Mensajes: 3884
Registrado: 29 Sep 2010 00:01
Ubicación: Madrid

Re: No se programar pero quiero aprender.

Mensaje por Wikmar »

PUNTO 5

¿Que no tienes ganas?, entonces qué es, ¿necesidad?. Si es así, mal asunto para este terreno...
No me refería solo a las frustraciones provenientes de tí, sino del medio, no todo funciona bien en VC...


PUNTO 1. El control intradiario perfecto, no expuse correctamente la pregunta, la cuestion es que empieze a operar a partir de una hora, que deje de operar a partir de otra hora. Lo que no quiero es que cierre la posicion en la hora de salida. ¿puede ser?

Perfectamente. Le quitas todo lo que cuelga por la salida negativa (por la dcha) del condicional y listo.

PUNTO 2. No tenemos manera de meter el stop de perdidas en porcentaje???? Ya se que no es lo que te pregunte, pero se puede, no?

            https://wikmar.wordpress.com
            Si quieres algo de privacidad, cuidado con las Nubes, que nadie ha conseguido todavía ponerles una puerta.
Hermo
Mensajes: 25
Registrado: 05 Ene 2012 09:30

Re: No se programar pero quiero aprender.

Mensaje por Hermo »

GANAS NO, LO SIGUENTE, me refiero a que estoy como un niño con zapatos nuevos, piensa que para mi es algo diferente, algo nuevo, algo que me va a permitir seguir haciendo algo que siempre me gusto, que es este mundillo, que lo normal es que estes mas solo que la una haciendo las cosas, que me entiende mi mujer y aun no se por que, supongo que por respeto, o por ver que es una de esas cosas que me llena.

Buenas noches y no me cansare de darte las gracias.
Hermo
Mensajes: 25
Registrado: 05 Ene 2012 09:30

Re: No se programar pero quiero aprender.

Mensaje por Hermo »

****1º Estrategia****

Bueno dado que yo ya cumplo el requisito de haberme leído tanto los manuales de Visual Chart, como el libro de Estrategias de Inversión de Visual Chart (opcional). Voy a intentar programar una de mis estrategias. Considero que es una de las que más parámetros tienen por lo tanto, de las más complicadas de programar no de seguir un día de trading cualquiera. Y también considero que toca varias formas diferentes dentro de la programación. Según vaya avanzando este hilo, y se presenten diferentes estrategias, pues trataremos que no haya que programar lo mismo pero con otro nombre. Me refiero a cruces de indicadores con una banda, si es mayor que x barras atrás, un filtro horario …etc. Lo que vayamos aprendiendo trataremos de no repetirlo.

Explico un poco en qué consiste la estrategia:
Utilizo tres indicadores implantados en el grafico, el Trailing Stop Chandelier Antares, un Adx (estos dos configurados en el mismo periodo de tiempo) y un trix en un periodo de tiempo superior que utilizo como filtro de tendencia.
El Trailing Stop Chandelier Antares es el que me da la dirección para ponerme largo o corto, el Adx es el que me da la señal de compra o venta cuando cruza su banda, y el trix es el que me marca la tendencia predominante y en la única dirección que entro, por lo tanto si se cumplen todos los parámetros entro.
Utilizo otro filtro más que es el de las horas a las que realizo operaciones y las horas que descarto aunque todos los parámetros se den, por lo tanto en el sistema incorporare también un filtro horario.
Aunque parezca muy filtrado tiene una media de 2-3 operaciones diarias, por lo tanto es un sistema intradiario puro y duro.
Los marcos horarios que utilizo son de 2 a 5 minutos para el Trailing Stop Chandelier Antares y del Adx y de 10 a 12 minutos para el trix. En todos los mercados que lo he probado me he sacado mis puntos, pero también digo que donde más configurado lo tengo es en el Eurostoxx y en el Sp500.

Lo esquematizo como manda el libro para tener la idea clara.

Indicadores:

TRAILING STOP CHANDELIER ANTARES
Adx
Trix

Variables:

Aquí ya me lio un poco sobre todo por las variables de salida. A ver que os parecen:

AvTrueRangeDataPeriodo (variable del TRAILING STOP CHANDELIER ANTARES)
ATR_Period (variable del TRAILING STOP CHANDELIER ANTARES)
Periodo ADX (yo de entrada nunca lo he optimizado siempre lo tengo a 14, pero no descarto un periodo mejor, por eso quiero probar a optimizarlo)
Band Value ADX (lo mismo que el periodo nunca lo he trabajado diferente a 20, pero vamos a ver si con otra configuración es mejor)
Periodo-1Trix (1º media exponencial para el cálculo del trix, si es configurable dependiendo del marco de tiempo con el que se quiera trabajar)
Periodo_2Trix(lo mismo que la primera)
Periodo_3Trix(lo mismo que la primera y la segunda)
Periodo_CTrix (por defecto el periodo de cálculo del porcentaje de cambio es 1, yo nunca lo he cambiado, no he notado diferencia ninguna)
PriceSourceTrix: Nunca lo he cambiado siempre a cierre.
BandValueTrix: En este sistema para mí no tiene valor ya que solo utilizo el trix para saber si esta en positivo o en negativo.
HoraInicio
HoraFin

Y ahora es cuando me lio un poco con las variables de salida por perdidas y salida en ganancias, explico lo que hago físicamente, ejemplo en el Eurostoxx, el stop de perdidas lo sitúo dos puntos por debajo del indicador Trailing Stop Chandelier y en ganancias me salgo cuando dicho indicador cambia de color o posición como se quiera ver.

Tampoco tengo muy claro lo de utilizar dos temporalidades, aunque creo que lo tengo solucionado, me refiero a la temporalidad del Adx y del Trailing Stop Chandelier que es inferior siempre a la del trix. He leído lo de especificar Data 1 y Data 2, pero necesito que sean configurables las dos datas. Me refiero a que si la del Adx y Trailing Stop Chandelier es 2 min la del Trix por ejemplo necesito que sea de 5 min.

Y por último, las funciones:

GetMarketPosition
GetBarColor (para determinar si esta en positivo el trix o en negativo), creéis que es buena opción o mejor preguntarle si el trix ha sido mayor que la barra anterior/barras anteriores
GetEntryPrice

De momento la voy a intentar programar en PDV, dejando Visual Basic, para cuando tenga mas claro como programar en PDV.

Me voy a dedicar a lo largo de la semana a intentar programarla, para el fin de semana colgar lo que tenga, esto significa que no quiero que a nadie se le ocurra programarla y colgarla porque si, no es lo que pretendemos en este hilo, lo que se pretende es que nosotros solitos con la ayuda que sea necesaria la hagamos y la entendamos. Tampoco queremos mejorarla, la cuestión es aprender a programar una estrategia.

Cualquier duda de la estrategia comentarla en el hilo, trataremos de aclararla.
Hermo
Mensajes: 25
Registrado: 05 Ene 2012 09:30

Re: No se programar pero quiero aprender.

Mensaje por Hermo »

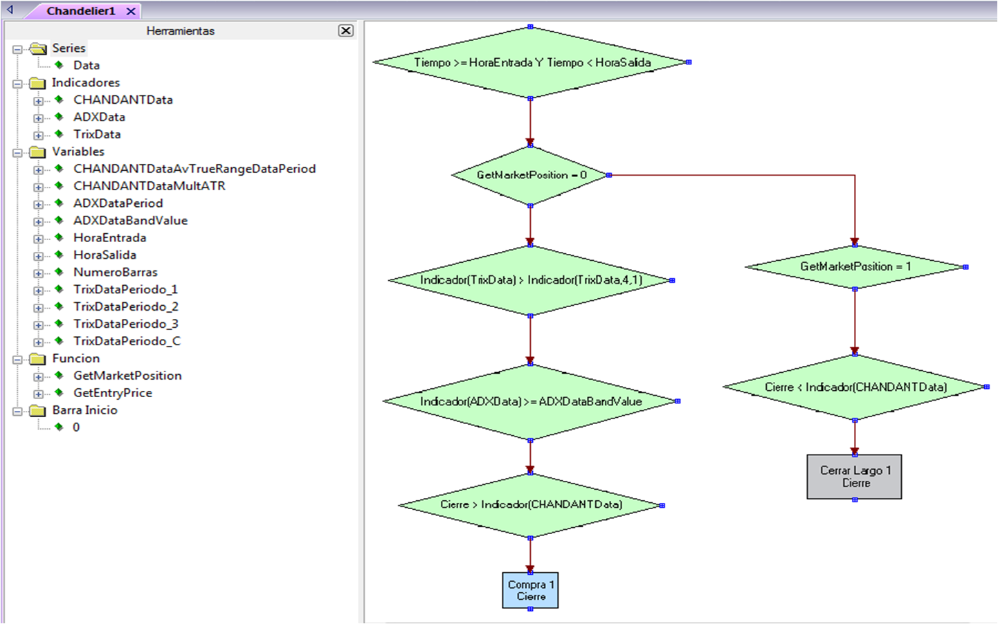
Bueno aquí os dejo lo que logre hacer. No es lo que yo quiero, pero como algo me tenía que salir, pues logre que me compilara esto.
Chandelier1.png
Por partes:

1º Hora de entrada, correcto, me la respeta, hora de salida, aquí ya me lio un poco, como digo quiero que sea un sistema intradiario, es decir que cierre la posición antes de fin de día. Pues no lo consigo. Hay operaciones que me las cierra al día siguiente.

2º En la segunda condición (Indicador Trix), no soy capaz de poner que me lo vea en otra fracción de tiempo, es decir en un Data2, y tampoco soy capaz de ponerle como variable que el NumeroBarras, que con esto quiero decirle que si x barras atrás esta en positivo pues entonces…pase a la siguiente condición. Intente esto qué es lo que explica en el libro “Estrategias de Inversión con Visual Chart”, al final compile que si una barra atrás esta en positivo pase a la siguiente condición. Como observación había valorado ponerle la función GetBarColor, pero resulta que no la tengo en el catalogo de funciones, ya le mande un mensaje a Visual a ver por qué no la tengo.
CondicionTrix.png
Cuando intento compilar esto me da error.


3º Otra cosa que no me sale y que también la explica en el libro, yo quiero que cuando el Adx cruce de abajo arriba la banda de 20 pase a la siguiente condición, no lo que puse que es que cuando sea mayor o igual que la banda de 20 pase a la siguiente condición.

4º La última condición considero que es como tiene que ser, que si el precio está por encima de la línea del Chandelier compre. Lo curioso es que poniendo los mismos parámetros que la optimización de esto que me salió, en algunos casos compra por debajo de la línea, no se a que puede ser debido.

5º Del mismo modo me pasa cuando quiero cerrar el largo, le digo que cuando el precio este por debajo de la línea del Chandelier pues venda, observo lo mismo que cuando la compra, que a veces me cierra la operación cuando el precio está por encima de la línea del Chandelier.

Os agradecería que me lo corrigierais entero y me digais todo lo que se pueda mejorar, muchas gracias.


Lo curioso de todo esto es que me pongo a hacer una optimizacion, sobre un grafico del Eurostoxx en un periodo de 15 min. Y me sorprende que con unos parametros parecidos a los que utilizaba yo para trabajar manualmente me salga algo decente.
Supongo que coincidencia. Pero esto no es el tema.
Avatar de Usuario
Wikmar
Mensajes: 3884
Registrado: 29 Sep 2010 00:01
Ubicación: Madrid

Re: No se programar pero quiero aprender.

Mensaje por Wikmar »

Hermo escribió: 1º Hora de entrada, correcto, me la respeta, hora de salida, aquí ya me lio un poco, como digo quiero que sea un sistema intradiario, es decir que cierre la posición antes de fin de día. Pues no lo consigo. Hay operaciones que me las cierra al día siguiente.
Revisa el hilo. El otro día creo que diste a entender lo contrario, y así te asesoré: te dí instrucciones para que el sistema opere intradía, pero que si al final de la sesión hay posición abierta, la respete y ya se cerrará. Si por el contrario, lo que quieres es un intradía propiamente, revisa el esquema que puse y déjalo tal cual; se te cerrarán las posiciones en cuanto sea la hora = HosaSalida.
Hermo escribió: 2º En la segunda condición (Indicador Trix), no soy capaz de poner que me lo vea en otra fracción de tiempo, es decir en un Data2, y tampoco soy capaz de ponerle como variable que el NumeroBarras, que con esto quiero decirle que si x barras atrás esta en positivo pues entonces…pase a la siguiente condición. Intente esto qué es lo que explica en el libro “Estrategias de Inversión con Visual Chart”, al final compile que si una barra atrás esta en positivo pase a la siguiente condición. Como observación había valorado ponerle la función GetBarColor, pero resulta que no la tengo en el catalogo de funciones, ya le mande un mensaje a Visual a ver por qué no la tengo.
Visual Chart considera la barra en la que está realizando los cálculos la barra cero. Cuando deseamos hacer referencia a la barra anterior consideraremos que es la barra 1, a la anterior la barra 2 y así sucesivamente. Si no indicamos ningún número de barra, por defecto tomará la barra actual (0). Con un ejemplo: Indicador(RSIData) se refiere a la barra actual, e Indicador(RSIData, 4, 1) a cuatro antes. El 1 se refeire a la "linea"; un indicador puede producir varias lineas o datos, y tu puedes elegir a qué linea te estás refiriendo. Si solo produce una, mantienes el 1 si vas a poner nº de barras hacia a trás, y si es última barra (la actual) no pones nada ni en barras ni en linea: Indicador(RSIData).

¿Es esto lo de otra fracción de tiempo, o te refieres a el mismo data pero con otra resolución (p. ej.: un data en barras de 1 minuto y el mismo data en barras de 5?.
Hermo escribió: Cuando intento compilar esto me da error.
Sí, normal, pero ya tienes la info de cómo hay que hacerlo.
Hermo escribió: 3º Otra cosa que no me sale y que también la explica en el libro, yo quiero que cuando el Adx cruce de abajo arriba la banda de 20 pase a la siguiente condición, no lo que puse que es que cuando sea mayor o igual que la banda de 20 pase a la siguiente condición.
Tienes que almacenar el valor del ADX en una variable, al final del algoritmo para usarla en la siguiente pasada, o sea en la siguiente barra a estudiar. La llamaremos ADX_Ant. Y la condición luego sera: ADX_Ant <= 20 Y Indicador(ADX) > 20.
Hermo escribió: 4º La última condición considero que es como tiene que ser, que si el precio está por encima de la línea del Chandelier compre. Lo curioso es que poniendo los mismos parámetros que la optimización de esto que me salió, en algunos casos compra por debajo de la línea, no se a que puede ser debido.

5º Del mismo modo me pasa cuando quiero cerrar el largo, le digo que cuando el precio este por debajo de la línea del Chandelier pues venda, observo lo mismo que cuando la compra, que a veces me cierra la operación cuando el precio está por encima de la línea del Chandelier.
Habría que investigarlo a ver si estamos pasando algo por alto o es que VC está haciendo una de las suyas. Haz que dibuje el indicador y con doble clic en el area blanca sale la ventanita con datos, posiciona el cursor sobre la barra en estudio y mira a ver los valores que da, no sea que visualmente parezca una cosa, pero numñericamente sea otra, es decir, que pinte lo que no es.
            https://wikmar.wordpress.com
            Si quieres algo de privacidad, cuidado con las Nubes, que nadie ha conseguido todavía ponerles una puerta.
Avatar de Usuario
Wikmar
Mensajes: 3884
Registrado: 29 Sep 2010 00:01
Ubicación: Madrid

Re: No se programar pero quiero aprender.

Mensaje por Wikmar »

Añadido sobre el punto 3º:

En teoría también puedes utilizar lo explicado en el punto 2º para sacar valores de los indicadores en barras anteriores.
            https://wikmar.wordpress.com
            Si quieres algo de privacidad, cuidado con las Nubes, que nadie ha conseguido todavía ponerles una puerta.
Hermo
Mensajes: 25
Registrado: 05 Ene 2012 09:30

Re: No se programar pero quiero aprender.

Mensaje por Hermo »

Buenos dias:

Adjunto mis avances:

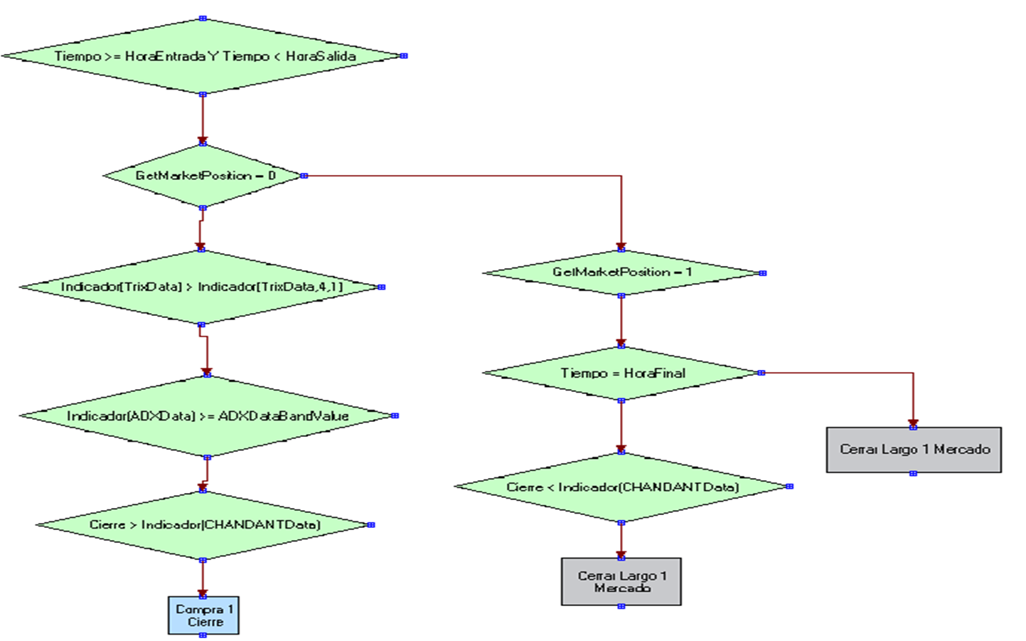
1º El tema de la hora considero que lo tengo solucionado, echale un vistazo a ver que te parece. HoraEntrada = a la hora que tiene que empezar con los negocios. HoraSalida = a la hora que puede lanzar el ultimo negocio y HoraFinal = si antes de la hora de salida se mando alguna orden y todavia no ha llegado a su objetivo siga abierta hasta que llegue a su objetivo o a la horafinal.
1.png
2º Aqui sigo muy atascado, no consigo poner como variable NumeroBarrasAtras del Trix, tiene que ser una pijada de muchas narices, es mas lo he intentado creando un sistema unica y exclusivamente que consista en eso y na, te adjunto lo echo, pero ya te anticipo que no sirve de nada.
2.png
Continua....
Avatar de Usuario
Gamelu
Mensajes: 787
Registrado: 21 May 2009 16:49

Re: No se programar pero quiero aprender.

Mensaje por Gamelu »

¿Eiiin? asi se programa en visualchart?
dibujar el organigrama y listo.. lol
Hermo
Mensajes: 25
Registrado: 05 Ene 2012 09:30

Re: No se programar pero quiero aprender.

Mensaje por Hermo »

Escribo textualmente como lo describe el libro, y asi me puedes decir donde estoy metiendo la pata:

"Aqui vemos los negocios que ofrece el sistema. La estadistica general no es muy buena. Quizas 6 no es el numero mas apropiado para indicar la barra con que comparar. ¿que podriamos hacer para saberlo? pues utilizar la optimizacion del programa, para lo cual necesitamos crear alguna variable que sea declarada como parametro. Asi que como no lo hemos hecho al principio, nos vamos al sistema de nuevo, con la opcion Sistemas, modificar sistemas, y en la carpeta de herramientas Variables pulsamos con el boton derecho del raton y elegimos Añadir. Cuando se despliega el cuadro, ponemos un nombre a la variable, en este caso"n", le asignamos un valor de tipo numerico, le señalamos para comenzar el mismo que tenia, 6, y marcamos el cuadrito "usar como parametro".
Ahora en el area de trabajo pinchamos en el rombo de la condicion con doble clic con objeto de cambiar la redaccion. Pulsamos la obcion Borrar para eliminar lo que habia en el escritorio, y volvemos a hacer la operacion de elegir identificador, valor, etc., pero cuando llegamos al segundo termino, hacemos clic en el cuadrito con los puntos suspensivos y aparec un nuevo cuadro, crar una Sentencia, Vemos que el identificador aparece Data y en el valor Cierre. Pulsamos Añadir y aparece en el escritorio"Cierre". Ahora volvemos a la casilla Identificador y pulsamos en la flechita, apareciendo dos opciones: Data y n. Elegimos n. Marcamos parentesis, el cual aparece en el acto, presionamos Añadir, con lo que aparece n, y volvmeos a marcar parentesis, quedando todo enonces de esta forma:

Foto: que viene siendo esto, Cierre(n).

Tras Acetar, los datos aparecen en el cuadro de la condicion el el que estabamos:

Foto: que viene siendo esto, Cierre>Cierre(n)

Ahora con Añadir condicion, comprobamos que la redaccion queda en el escritorio asi: Cierre>Cierre(n), que prodriamos traducir como: "Si el cierre de la barra actual es mayor que el cierre de n barras atras..."-siendo n en principio 6 pero pudiendo cambiarlo en funcion de la optimizacion que se haga_. "


Espero que no me pidan derechos de autor por transcribir esto del libro, pero necesitaba que supierais por que hago lo que hago y no me sale.

Bueno a parte de esto, como bien sabeis, lo que pretendo es que estos datos del Trix los coja en otra fraccion de tiempo diferente a con la que estoy operando, es decir si estoy trabajando con un grafico de 5 min, quiero que el valor del Trix, me lo recoja en grafico de 15 min. Por lo tanto deberia ser otra variable. Pero no se por donde empezar.

Continua....
Hermo
Mensajes: 25
Registrado: 05 Ene 2012 09:30

Re: No se programar pero quiero aprender.

Mensaje por Hermo »

Sobre el Adx:

Tienes que almacenar el valor del ADX en una variable, al final del algoritmo para usarla en la siguiente pasada, o sea en la siguiente barra a estudiar. La llamaremos ADX_Ant. Y la condición luego sera: ADX_Ant <= 20 Y Indicador(ADX) > 20.


Adjunto imagen:
3.png
Como puedes comprobar tambien lo programe individualmente para ver como respondia y no es lo que me esperaba, no cumple el requisito de cuando la linea del ADX cruza desde abajo hacia arriba la banda lance la orden.
Que estoy haciendo mal, por que aqui ni el libro ni otros ejemplos que intente ver me lo aclaran por que de entrada lo que me dijiste que hiciera tiene toda la logica del mundo.
Hermo
Mensajes: 25
Registrado: 05 Ene 2012 09:30

Re: No se programar pero quiero aprender.

Mensaje por Hermo »

4º Sobre de que si lanza la orden cuando el precio esta por encima o por debajo del Chandelier, voy a esperar a tener claras las otras condiciones para ver que realmente no lo hace correctamente.

Otro asunto que me a estado dando vueltas esta semana, es que si las condiciones estan en el orden correcto y el otro es que si la orden de compra esta correcta poniendo a cierre o deberia ser a mercado, esta duda me surgio viendo algun sistema casi todos ponen a mercado, aunque considero que este en particular tiene que ser al cierre por que si no no sabe si esta por encima o por debajo del Chandelier, que opinas?

Un saludo y muchas gracias por la ayuda que me prestais.
Avatar de Usuario
Wikmar
Mensajes: 3884
Registrado: 29 Sep 2010 00:01
Ubicación: Madrid

Re: No se programar pero quiero aprender.

Mensaje por Wikmar »

Gamelu escribió:¿Eiiin? asi se programa en visualchart?
dibujar el organigrama y listo.. lol
Sí, poco más; darle al botón de compilar. No obstante, la prg a través de ese entrono visual tiene una potencia limitada, si quieres más, te tienes que pasar al cod que haya generado en VBasic y trabajar a partir de ahí. Y también hay que tener en cuenta que hay cosas que no funcionan.
Hermo escribió: 1º El tema de la hora considero que lo tengo solucionado, echale un vistazo a ver que te parece. HoraEntrada = a la hora que tiene que empezar con los negocios. HoraSalida = a la hora que puede lanzar el ultimo negocio y HoraFinal = si antes de la hora de salida se mando alguna orden y todavia no ha llegado a su objetivo siga abierta hasta que llegue a su objetivo o a la horafinal.
Hay cosas q no veo claras, pero quizá sea por el resfriado que me invade. Vamos a ver; entiendo que has dado valores tal que HoraFinal < HoraSalida, y dices que pueden quedar negocios abiertos hasta que se cumpla HoraSalida, que se cerrarán. Pero según el oranigrama, no veo que esto sea así. Si algún negocio estuviera aboerto en HoraSalida, por rebasarse esta hora no hay nada que los cierre (revisa el organigrama que puse de control intradía). Ahora bien, quizá no se te estén quedando abiertos negocios porque se te deben cerrar inmediatamente según veo en el control q haces con Tiempo = HoraFinal; por lo que veo, una vez abierto el negocio, va a durar como mucho dos barras si se abrió en la previa a HoraFinal, y si no una barra, a la siguiente de haber comprado, como Tiempo <> HoraFinal, lo va a cerrar. ¿Cuántas barras te duran los negocios?.
Hermo escribió: 2º Aqui sigo muy atascado, no consigo poner como variable NumeroBarrasAtras del Trix, tiene que ser una pijada de muchas narices, es mas lo he intentado creando un sistema unica y exclusivamente que consista en eso y na, te adjunto lo echo, pero ya te anticipo que no sirve de nada.
Hermo escribió:Sobre el Adx:

Tienes que almacenar el valor del ADX en una variable, al final del algoritmo para usarla en la siguiente pasada, o sea en la siguiente barra a estudiar. La llamaremos ADX_Ant. Y la condición luego sera: ADX_Ant <= 20 Y Indicador(ADX) > 20.


...

Como puedes comprobar tambien lo programe individualmente para ver como respondia y no es lo que me esperaba, no cumple el requisito de cuando la linea del ADX cruza desde abajo hacia arriba la banda lance la orden.
Que estoy haciendo mal, por que aqui ni el libro ni otros ejemplos que intente ver me lo aclaran por que de entrada lo que me dijiste que hiciera tiene toda la logica del mundo.

Indicador(TrixData) > Indicador(TrixData, 4, 1)
compara el valor del indicador en la barra actual, con el valor de éste cuatro barras atrás
Esto es una forma de comparar con unas barras atrás, y lo de almacenar en una variable es otra alternativa. Si lo del infdicador funcionara bien, es mejor porque necesitas menos variables y menos programación.

Si emprendes la vía almacenar en uan variable, ¡ tendrás que hacerlo !. No veo por ningún sitio que le digas algo así ADX_Ant = Indicador(ADXData), así en la barra siguiente, Indicador(ADXData) tendrá el nuevo valor de ADX en esa barra, y ADX_Ant tendrá el valor en la barra anterior, pero ya digo que pruebes con cosas del tipo Indicador(ADXData, 2, 1) y si te funcionan, no hagas lo de la variable.

La asignación ADX_Ant = Indicador(ADXData) se haría con un bloque de sentencia, está arriba, junto s los otros tipos de bloque, salen rectangulares y con fondo amarillo.
Hermo escribió:4º Sobre de que si lanza la orden cuando el precio esta por encima o por debajo del Chandelier, voy a esperar a tener claras las otras condiciones para ver que realmente no lo hace correctamente.

Otro asunto que me a estado dando vueltas esta semana, es que si las condiciones estan en el orden correcto y el otro es que si la orden de compra esta correcta poniendo a cierre o deberia ser a mercado, esta duda me surgio viendo algun sistema casi todos ponen a mercado, aunque considero que este en particular tiene que ser al cierre por que si no no sabe si esta por encima o por debajo del Chandelier, que opinas?

Un saludo y muchas gracias por la ayuda que me prestais.
Cambiar el orden de las condiciones es evidente cómo hay q ue hacerlo; poniendo antes o después en función de lo que consideres.

Cierre / A mercado. En esta fase eso es lo de menos, pon comprar a cierre, no te preocupes por ese detalle ahora.


Ánimo
            https://wikmar.wordpress.com
            Si quieres algo de privacidad, cuidado con las Nubes, que nadie ha conseguido todavía ponerles una puerta.
Hermo
Mensajes: 25
Registrado: 05 Ene 2012 09:30

Re: No se programar pero quiero aprender.

Mensaje por Hermo »

Buenas caballero, espero que te mejores cuanto antes y muchas gracias por contestar, como siempre.

1º Sobre el tema del horario, si utilizo:
1.png
1.png (6.19 KiB) Visto 8050 veces
Como tu me dices, lo que hace el sistema es operar entre los dos horarios que pongamos, pero si tiene abierta una posicion al llegar la hora final que le ponemos se cierra la operacion, pero si lo hacemos:
2º.png
Lo que hace el sistema es operar entre los dos horarios que ponemos, pero si tiene una operacion abierta no la cierra al llegar al HorarioSalida, la deja abierta, hasta que se cumple una de las dos condiciones que le ponemos que es que alcance el objetivo o llegue a una hora determinada. Esto lo hago para que opere en un horario determinado, pero que no cierre la operacion si va ganando y al mismo tiempo cierre la posicion al final del dia.

Que te parece?
Hermo
Mensajes: 25
Registrado: 05 Ene 2012 09:30

Re: No se programar pero quiero aprender.

Mensaje por Hermo »

Voy a darle hoy por la noche alguna vuelta mas al tema del Trix y del Adx .

A ver si consigo algo. He sacado un ejemplo de otro sistema que me puede valer. A ver.

Cuando lo tenga ya te lo enviare.

Un saludo.
Si te ha gustado este hilo del Foro, ¡compártelo en redes!


Responder

Volver a “Visual Chart”