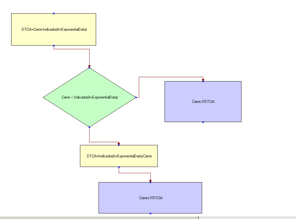
o que siguiera el precio por debajo del precio (en caso de tendencia bajista).
Es decir una media como la de 200 habitual pero cuando la "habitual" está por debajo del precio "la que busco estuviera por encima y viceversa,pero que cruzaran con la cotizacion en el mismo punto.
Es posible esto? existe ya algo parecido?
Gracias